11月18日,重庆市疾控中心联合市气象服务中心发布了“流感风险等级”,数据显示,2025年第47周(11月17日-23日),全市流感风险等级为较高,这意味着流感发病水平明显升高,进入流感流行期。

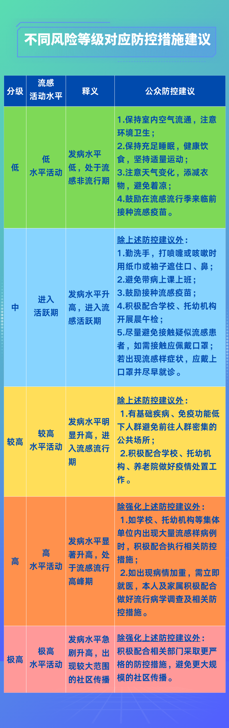
据介绍,从2025年第46周起,重庆市疾控中心联合市气象服务中心每周都会发布“流感风险等级”。“流感风险等级”分为低、中、较高、高、极高,针对不同的风险等级,还会给出对应的防控措施建议。
数据显示,11月17日-23日,中心城区(两江新区、渝中区、大渡口区、沙坪坝区、九龙坡区、南岸区、北碚区、巴南区、高新区)流感风险等级为高,主城都市区(涪陵区、长寿区、江津区、合川区、永川区、南川区、綦江区、大足区、璧山区、铜梁区、潼南区、荣昌区、垫江县、万盛经开区)、渝东北(万州区、开州区、梁平区、城口县、丰都县、巫溪县、忠县、云阳县、奉节县、巫山县)流感风险等级为较高;渝东南(黔江区、武隆区、石柱县、秀山县、酉阳县、彭水县)为中等。



据了解,低风险等级是指流感活动水平低,处于流感非流行期。中风险等级,则意味着发病水平升高,进入流感活跃期。为此,市疾控中心建议市民要勤洗手,打喷嚏或咳嗽时用纸巾或袖子遮住口、鼻;避免带病上课上班;鼓励接种流感疫苗;积极配合学校、托幼机构开展晨午检;尽量避免接触疑似流感患者,如需接触应佩戴口罩;若出现流感样症状,应戴上口罩并尽早就诊。
较高风险等级,指流感发病水平明显升高,进入流感流行期。专家提醒,除上述防控建议外,有基础疾病、免疫功能低下人群避免前往人群密集的公共场所,积极配合学校、托幼机构、养老院做好疫情处置工作。
高风险等级,则意味着流感发病水平显著升高,进入流感流行高峰期。专家建议,除强化上述防控建议外,如学校、托幼机构等集体单位内出现大量流感样病例时,积极配合执行相关防控措施;如出现病情加重,需立即就医,本人及家属积极配合做好流行病学调查及相关防控措施。

未来5天天气预报

图源:重庆疾控